Ulkoministeri Pekka Haavisto twiittasi että Ulkoministeriön viisumivirkailijoita siirretään työnsiirron kautta Kelaan ratkaisemaan etuisuuspäätöksiä, joiden määrä on noussut koronaviiruksen vuoksi. Kelan sivujen mukaan tarve uusille etuusvirkailijoille on noin tuhannen lisärekryn luokkaa.
Kuten aikaisemminkin olen kirjoittanut, automaattisen päätöksenteon pelko liittyy siihen että ei saada yksittäiselle päätökselle vastuutahoa, joka sen on tehnyt. Myös ihmisten tekemässä työssä, vastuu on usein jaettu monelle eri taholle: yksittäisellä päätöksentekijällä on säännöt, joiden perusteella tekee päätöksen ja sääntöjä ohjaa Suomen laki. Lisäksi päätöksentekijällä on esihenkilö ja päätöksen saajalla on mahdollisuus siihen, että saadusta päätöksestä voidaan valittaa.
Toinen pelko liittynee siihen, että tekoälyn ja automaation käyttöön liittyy vielä stigmaa joka johtunee tieteisfiktiosta tai ymmärtämättömyydestä teknologiaa kohtaan: voi olla, että on pelkona päätöksenteon muuttuminen hallitsemattomaksi jos se annetaan koneen tehtäväksi. Ties vaikka Kelan automaatio vähitellen hakemuksia käsitellessä turhautuisi, kehittyisi eteenpäin ja lopulta tekisi hallaa koko kansakunnalle…

Päätöksien tekeminen, esimerkiksi Kelassa, noudattanee tietynlaista logiikkaa myös ihmisten toimiessa päätöksen tekijöinä. Kun hakemus on saapunut Kelaan, se menee jonkun virkailijan työjonoon josta se käydään läpi, liitteet tarkistetaan ja annettujen tietojen perusteella lasketaan etuuden määrä. Päätös sitten joko hylätään tai hyväksytään.
Kun tietokone tekee päätöksiä automaattisesti, siinä ei ole mitään mystistä: arvot tarkistetaan ja niiden perusteella sitten toimitaan tavalla tai toisella: päätöksille on aina laillinen perusta ja tilanteen on oltava sellainen, että tukeen on oltava oikeus.
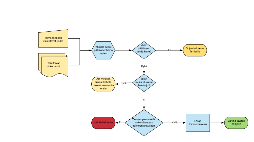
Koska päätöksiin liittyy ongelmia eikä kaikkia päätöksiä välttämättä voida tehdä täysin automaattisesti niiden hankaluuden vuoksi, näkisin automaattisen sosiaalietuuden käsittelyn alla olevan diagrammin mukaisena toimintona: asiakas syöttää hakemukseen tarvittavat tiedot ja antaa päätöksenteon tueksi muuta aineistoa, kuten dokumentteja. Näiden jälkeen koneen tulisi voida arvioida onko päätös sellainen, että sen voi tehdä automaattisesti vai olisiko parempi jos sen käsittelisi ihminen? Mielestäni myös osa hakemuksista voitaisiin laittaa satunnaisesti ihmisen käsiteltäväksi, jotta mahdolliset väärinkäytösten riskit saadaan mahdollisimman hyvin torjutuksi. Myös valitukset päätöksistä pitäisi mielestäni käsitellä manuaalisesti.

Automaattinen päätöksenteko tulee aiheuttamaan kyllä ongelmia, jos päätöksiä ja niiden vaiheita ei voida helposti piirtää auki yksinkertaiseksi kuvaksi: jos esimerkiksi tilastollinen malli tai koneoppimisalgoritmi alkaa miettimään kenelle olisi myönnettävä sosiaaliturvaa, olemme hieman väärällä polulla yhteiskunnallisessa kehityksessä. Automaation yleistyminen on jo itsellään hankala tilanne käsitellä monelle ja se vaikuttaa niin monen ihmisen arkeen, että arkijärjen yläpuolelle nousevat menetelmät aiheuttavat todennäköisesti ainoastaan murheita.
| Argumentti automaattista päätöksentekoa vastaan | Argumentti automaation puolesta | Automaatiojärjestelmän ominaisuus |
| Automaattinen päätöksenteko ei tee reiluja päätöksiä | – Automaattisen päätöksenteon tulee perustua ennaltamääriteltyihin ohjeisiin ja arvoihin. Kone ei diskriminoi ihmisiä – Myös ihminen voi tehdä päätöksiä epäreilusti | – Deterministisyys eli järjestelmä luo samoilla syötteillä aina samanlaisen päätöksen – Järjestelmä on helppokäyttöinen ja mahdollisuudet virheille pyritään minimoimaan – Vain digitaalisesti tehdyt hakemukset käsitellään automaattisesti |
| Kukaan ei kanna vastuuta päätöksistä | Vaikka kone tekisi päätöksen, vastuu päätöksistä tulee osoittaa jollekin henkilölle. Myös ihmisillä on esimiehet. Päätöksistä on voitava valittaa | – Päätöksien tulokset on raportoitava hyvin päättävässä virastossa – Poikkeukselliset tilanteet analysoidaan ihmisen toimesta |
| Kone ei tunne empatiaa ihmisen tilannetta kohtaan | – Kone tekee aina reiluja päätöksiä ja säännöt ovat kaikille samat. – Kaikkea päätöksentekoa ei tarvitse siirtää koneelle | – Inhimillisyyttä on lisättävä hyvällä viestinnällä – Harkinnanvaraisuus on oltava edelleen ihmisen tekemää työtä |
| Kaikilla ei ole välttämättä pääsyä digitaalisiin palveluihin | Kaikkien ei välttämättä tarvitse käyttää digitaalisia palveluja etuuksien hakemiseen | Tarjotaan mahdollisuus hakea tukea myös perinteisin tavoin |
| Kone ei välttämättä osaa lukea tiliotteita tai palkkakuitteja | Tarvittavien liitteiden määrää pitää voida tarkastella kriittisesti – tai siirtää hankalat tapaukset ihmisen käsittelyyn | Tulot ja omaisuuteen liittyvät tekijät voidaan pyytää Tulorekisteristä tai pankkien rajapintojen kautta. |
| Automaatioon liittyy tietoturvariskejä | Kyllä. Kuten myös siihen, että ihminen työstää hakemuksien liitteitä | Tietoturva on otettava huomioon ratkaisua suunniteltaessa. |
Tällä hetkellä, Kelan palveluiden ruuhkautuessa ihmisten hakiessa tukea toimeentuloonsa lomautusten sekä mahdollisten irtisanomisten vuoksi, manuaalinen, ihmisestä riippuvainen päätöksenteko luo inhimillistä kärsimystä monissa perheissä kun päätöstä omasta toimeentulosta ei ole.
Koneellisen, automaattisen päätöksenteon myötä resursseja saataisiin tärkeämpiin ja monimutkaisimpiin tapauksiin ja yhteiskunnan resursseja vapautuisi siihen, että polkaistaan yhteiskunta taas joskus pyörimään. Ne ihmiset, jotka ovat oikeasti heikossa asemassa ja joilla ei välttämättä ole ollut asiat hyvin ennen koronakriisiäkään. Automaatiolla vapautamme ihmiset kohtaamaan enemmän ihmisiä kuin hakemuksia – ja nopeutamme yhteiskunnan elintärkeitä prosesseja.
Kommenttien kirjoittaminen edellyttää että olet kirjautunut.